SD Card

Getting Started ›› Hardware ››
Parent Previous Next

SD CARD



Many TFT modules include an SD card slot with its own dedicated SPI interface. If your module does not include one, you can add an SD card slot to your hardware design. The SD interface on TFT modules operates independently from the display controller and uses separate SPI pins.


For best performance and reduced complexity, it is recommended to use a dedicated hardware SPI bus - ideally a secondary SPI module that is not shared with the TFT display. Sharing an SPI bus with the TFT does not significantly affect SD card read/write performance, however any simultaneous data transfers between the TFT and the SD card will greatly reduce throughput. 


Software SPI can also be used, with the best performance achieved when the SD card is placed on its own SPI lines. Sharing signal lines with the TFT has only minor impact on SD card performance but causes a major slowdown for the TFT when both are accessed concurrently.


Recommended design: Use separate SPI lines, hardware or software, for the SD card and external memory, independent from the TFT module’s SPI interface.


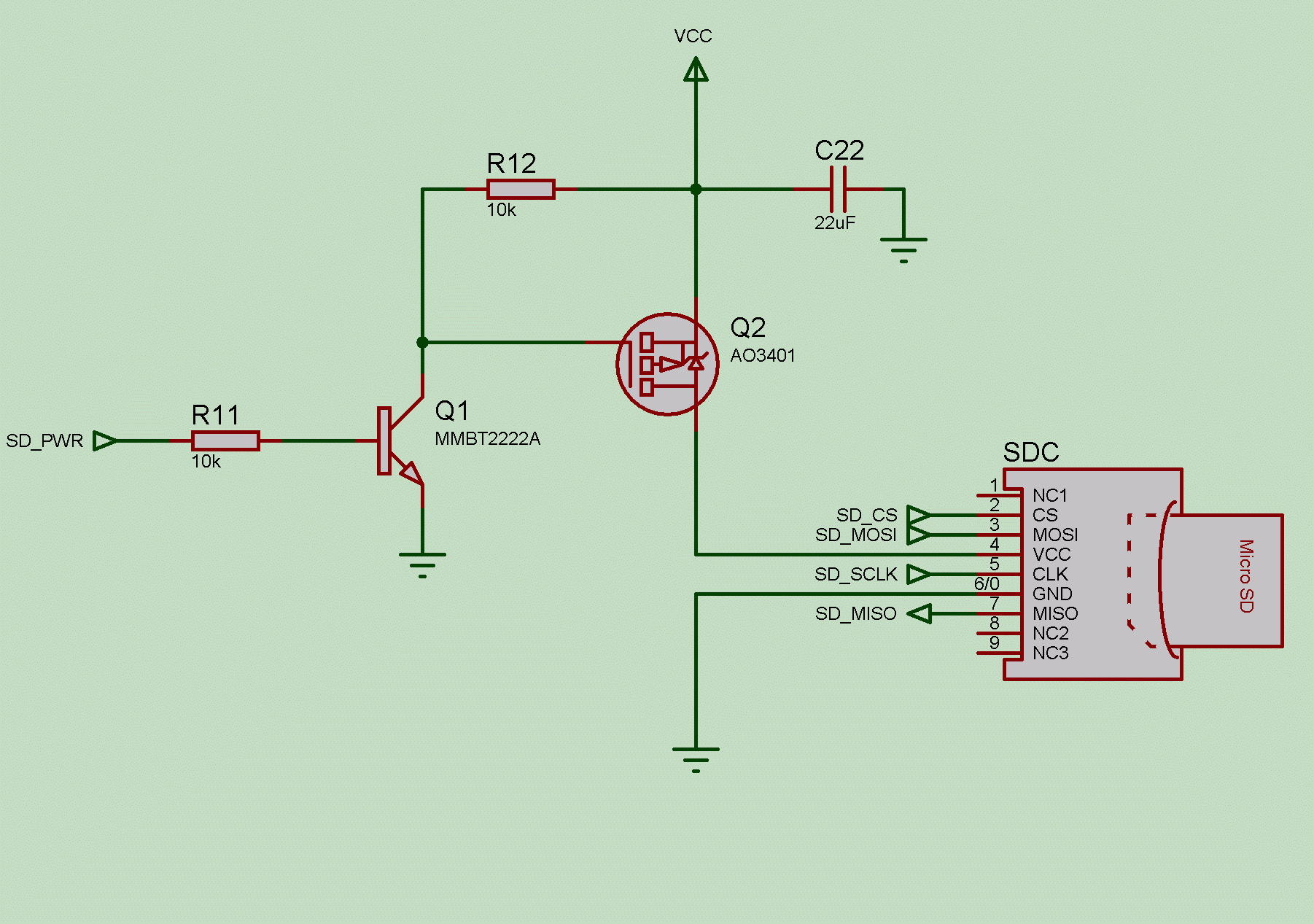
It is also advisable to include a power control switch for the SD card so it can be reset or powered down when not in use. This allows you to reinitialize the SD card cleanly if required.


SD cards can draw substantial current during operation, so ensure proper decoupling and provide at least 200 mA of peak current capability.



$define SD_COM               SPI_SW

or

$define SD_COM               SPI_1

or

$define SD_COM               SPI_2

Created with the Personal Edition of HelpNDoc: Free EBook and documentation generator