FLASH

Getting Started ›› Hardware ›› Memory ››
Parent Previous Next

FLASH


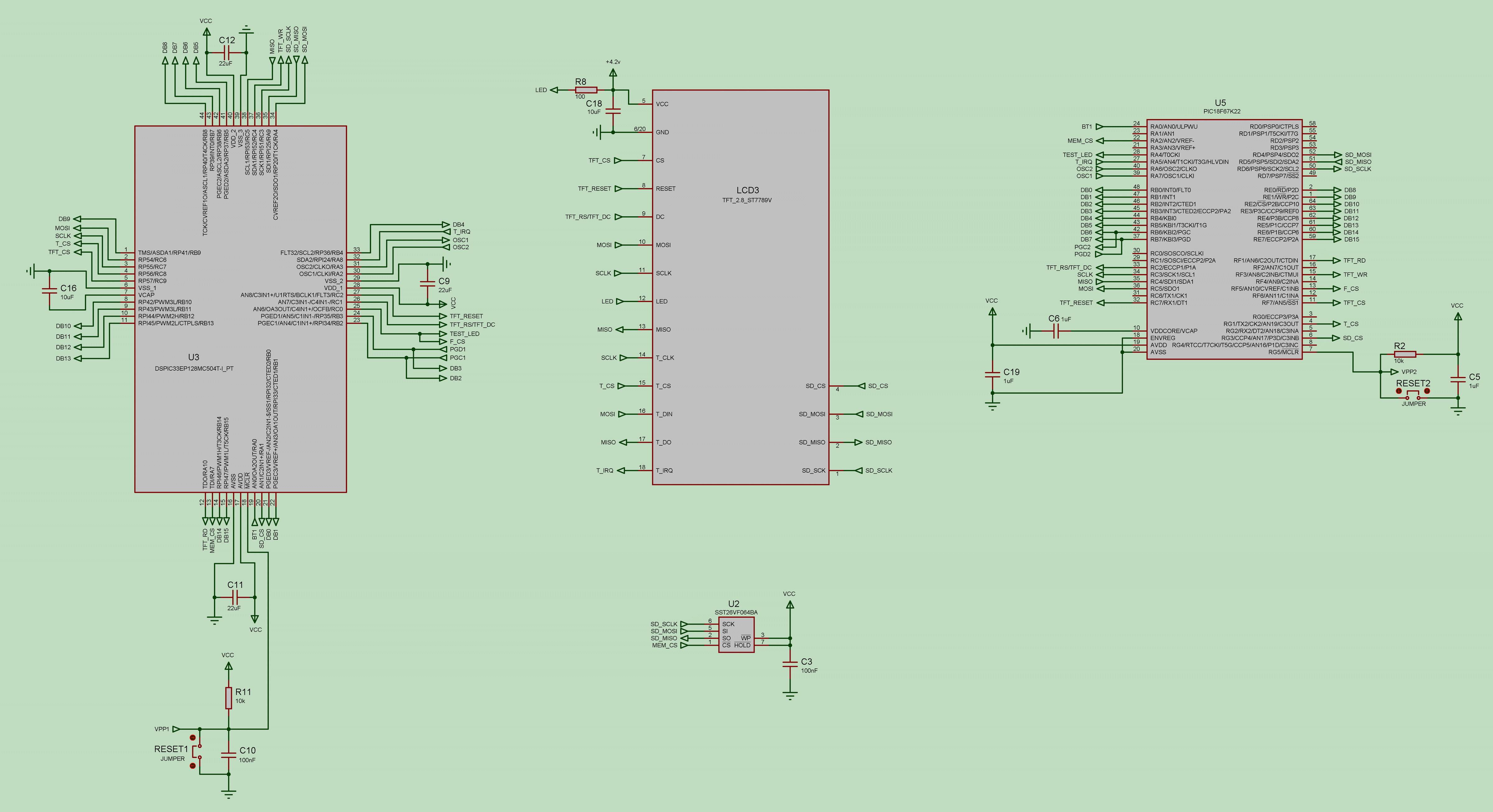
Use a standard SPI flash memory device of at least 4 Mbit, as these devices share common command sets and memory structures.


$define MEM_COM              SPI_SW

or

$define MEM_COM              SPI_1

or

$define MEM_COM              SPI_2


Created with the Personal Edition of HelpNDoc: Effortlessly Create High-Quality Help Documentation with a Help Authoring Tool